Loe lähemalt, laadi alla meie brošüür
Meie brošüürid on .pdf vormingus ja saadaval digitaalseks lugemiseks. Kui vajate trükitud koopiat, võtke ühendust meie sõbraliku klienditeenindusega.
Uus kaup! Rohelisel R290 külmutusagensil töötavad 100kW soojuspumbad. Hetkel on arendamisel maksimaalselt võimas 350kW mudel.
Ülitõhus C-seeria soojuspumpade süsteem võimsusvahemikuga 50 kuni 350 kW, mis annab kaskaadis võimsust kuni 2800 kW. HATCAT C-seeria soojuspumbad võimaldavad süsteemi individuaalset seadistamist vastavalt teie objekti vajadustele. Meie soojuspumbad sobivad ideaalselt kütteks, jahutuseks ja tarbevee soojendamiseks erinevatel suurtel objektidel.
Mitmetasandiline kaitse: rõhk, pinge, temperatuur, jäätumine... Mitmetasandiline kaitsedisain tagab süsteemi pika eluea ja stabiilse töö, sealhulgas kaitse kõrge rõhu, madala rõhu, kõrgepinge/voolu, kõrge temperatuuri, jäätumise (frosting) ja külmumise (anti-freeze) eest.
Täisinverterkompressor ja ventilaatori mootor Reguleeritava kiirusega ja inverterajamiga kompressor kahe püsimagnetiga (harjadeta). Süsteemi süda on madala müratasemega, kõrge efektiivsusega Hitachi rootorkompressor.
Kvaliteetsed komponendid Meie soojuspumbad on varustatud tuntud brändide kvaliteetsete komponentidega, nagu Hitachi, Grundfos, Danfoss...
Kõrge efektiivsusega reguleeritava kiirusega veepump Täielikult integreeritud suure efektiivsusega muutuva kiirusega pump kütteringile moduleerib voolu vastavalt küttevajadustele ja hüdraulilise takistuse ületamisele, säilitades maksimaalse efektiivsuse.
Keskkonnasõbralik külmutusagens R290 Looduslik külmutusagens propaan R290 on orgaaniline ühend ja süsivesinik. Sellel on kõrgem soojusjuhtivus võrreldes teiste külmutusagensitega, mis tähendab, et see suudab transportida soojust/külma majja maksimaalse efektiivsusega ja selleks kulub oluliselt vähem elektrit.
Juhtimine Wi-Fi ja ModBusi kaudu Seadme täielik juhtimine ja seadistamine telefonirakenduse kaudu. Saate hõlpsalt juhtida ruumi kliimat kõikjalt maailmast.
Väljundvee temperatuur kuni +75℃ Kuni 75ºC sooja vee tarnimine kodusteks vajadusteks ilma lisakütteallikaid kasutamata.
Värviline puutetundlik ekraan Soojuspumba ja süsteemi kõigi aspektide haldamine 5" puutetundlikult ekraanilt. Seda saab paigaldada kõikjale teie kodus. Hetkeväärtused, seaded, statistika ja planeerimine – see kõik on saadaval ühe puudutusega.
Stabiilne töö isegi temperatuuril -25 ℃ Tõmbab ja transpordib tõhusalt soojust väljastpoolt isegi väga madalatel välistemperatuuridel -25°C
Kaskaadühendus kuni 8 seadmele Tarkvara võimaldab ühendada soojuspumpasid kaskaadi kuni kaheksa sama tüüpi seadet. See disain pakub täielikku paindlikkust soovitud võimsusega süsteemi loomisel.
![]() |
![]() |
||
| Mudel | C50-R290-3P | C100-R290-3P | |
|---|---|---|---|
| Power supply | V ∕ Ph ∕ Hz | 380-415V ∕ 3 Phase ∕ 50Hz | |
| Heating Capacity at Air 7℃∕6℃, Water 30℃ in, 35℃ out | |||
| Heating Capacity | kW | 50 | 90 |
| Power Input | kW | 12.35 | 20.8 |
| COP | 4.05 | 4.32 | |
| Heating Capacity at Air 7℃∕6℃, Water 50℃ in, 55℃ out | |||
| Heating Capacity | kW | 50 | 67 |
| Power Input | kW | 17.5 | 25.48 |
| COP | 2.86 | 2.63 | |
| Heating Capacity at Air -12℃∕-14℃, Water 50℃ in, 55℃ out | |||
| Heating Capacity | kW | 24 | 40 |
| Power Input | kW | 15.4 | 25 |
| COP | 1.55 | 1.6 | |
| Cooling Capacity at Air 35℃∕24℃, Water 12℃ in, 7℃ out | |||
| Cooling Capacity | kW | 30 | 60 |
| Power Input | kW | 11.9 | 22.9 |
| EER | 2.53 | 2.62 | |
| Max Power Input | kW | 16.8 | 36.5 |
| Max Current | A | 31.5 | 63.3 |
| Refrigerant | R290 | R290 | |
| Compressor quantity | 1 | 2 | |
| Expansion Valve | mm | Saginomiya∕EEV | Saginomiya∕EEV |
| Air Flow Direction | Vertical | Vertical | |
| Water Flow Volume | m3∕h | 8 | 16 |
| Water Pressure Drop | kPa | 50 | 50 |
| Dimensions(L*W*H) | mm | 1252*1076*1870 | 2198*1096*2176 |
| Working temperature range | ℃ | -25 ~ 48 | |
| Noise | dB(A) | ≤62 | ≤67 |
| IP class | IPX4 | ||
| Net Weight | kg | 450 | 800 |
| Water connection | mm | DN 40 | DN 80 |
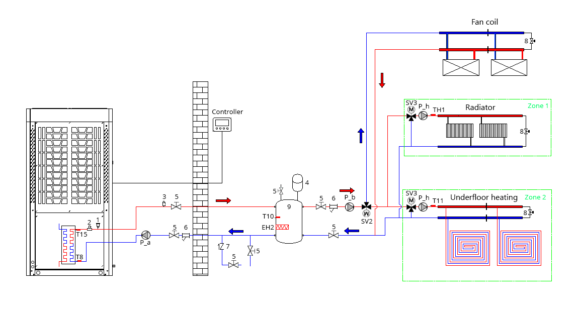
| Märk | Kirjeldus |
| 1 | Õhutusventiil |
| 2 | Veevoolu lüliti |
| 3 | Kaitseklapid |
| 4 | Paisupaak |
| 5 | Kuulkraanid |
| 6 | Filter |
| 7 | Tagasilöögiklapid |
| 8 | Möödavooluklapid (Bypass) |
| 9 | Puhverpaak |
| 10 | Paak soojale tarbeveele |
| Märk | Kirjeldus |
| P_a | Peaveepump |
| P_b | Kütte / jahutuse veepump |
| P_h | Seguveepump |
| SV2 | 3-tee klapp |
| SV3 | Seguklapp |
| EH1, EH2 | Elektriline küttekeha (TEN) |
| T15 | Väljundvee temperatuuri andur |
| T8 | Sisendvee temperatuuri andur |
| T10 | Puhverpaagi temperatuuri andur |
| TH1 | Tsooni 1 temperatuuri andur |
| T11 | Tsooni 2 temperatuuri andur |
| Võimsus (kW) |
|
| Ümbritsev temperatuur (℃) | |
| COP (W/W) |
|
| Ümbritsev temperatuur (℃) | |
| Võimsus (kW) |
|
| Ümbritsev temperatuur (℃) | |
| EER (W/W) |
|
| Ümbritsev temperatuur (℃) | |